
图片来源于网络,如有侵权,请联系删除
(原标题:财报速递:信通电子2025年半年度净利润5049.63万元)
8月22日,A股上市公司信通电子(001388)发布2025年半年度业绩报告,其中,净利润5049.63万元,同比增长5.83%。
根据同花顺财务诊断大模型对其本期及过去5年财务数据1200余项财务指标的综合运算及跟踪分析,信通电子近五年总体财务状况良好。具体而言,成长能力、偿债能力、盈利能力优秀,现金流、资产质量良好,营运能力一般。
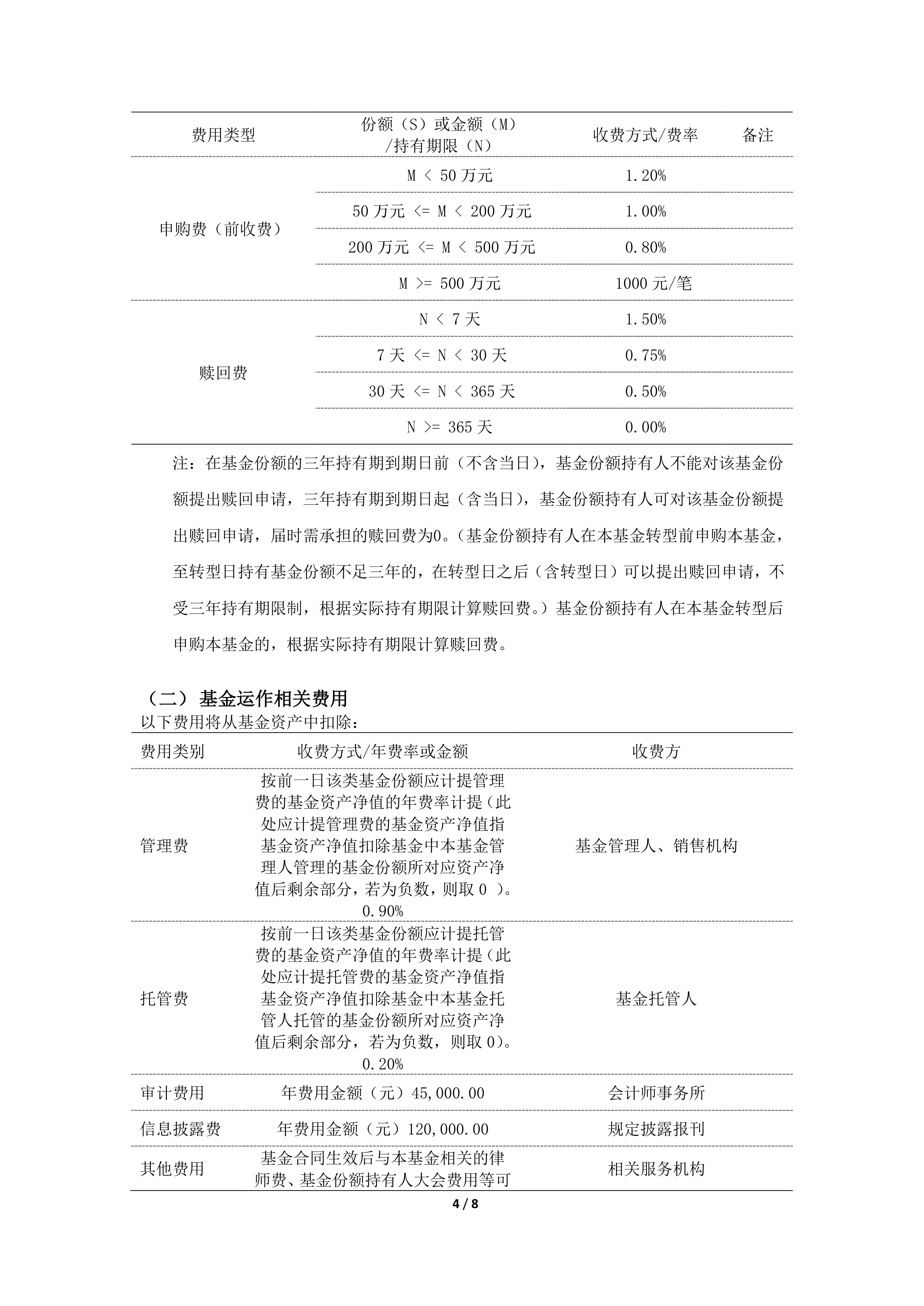
净利润5049.63万元,同比增长5.83%
从营收和利润方面看,公司本报告期实现营业总收入4.48亿元,同比增长10.85%,净利润5049.63万元,同比增长5.83%,基本每股收益为0.43元。
从资产方面看,公司报告期内,期末资产总计为20.92亿元,应收账款为5.31亿元;现金流量方面,经营活动产生的现金流量净额为-2648.08万元,销售商品、提供劳务收到的现金为3.93亿元。
同时,公司发布2025年全年业绩预告,预计2025-01-01到2025-12-31业绩:净利润15049.09万元左右,增长幅度为5.40%左右;上年同期业绩:净利润14277.98万元。
关于2025年全年业绩变化原因,公司表示: 公司预测2025年的盈利情况与同期相比有所上升,主要原因系:受电网智能化改造相关产业政策或规划陆续落地实施的影响,传统电网和业务加快向数字化和智能化转型升级,2024年,我国电力投资规模为17,770亿元,同比增长18.86%。2025年国家电网、南方电网等电网公司进一步加大了对于电力智能运检、智慧运维等产品的投资力度,市场需求呈现较为明显的上升趋势,带动公司输电线路智能巡检系统、变电站智能辅控系统等产品收入持续增长;此外,随着WiFi7技术的商业化推广,通信运营商加大了对于WiFi7产品的采购力度,带动2025年公司通信综合运维智能终端产品收入增长。公司预计2025年主要产品销量、营业利润、利润总额、净利润等经营业绩指标均较2024年有所上升,公司经营业绩稳定性相对较强,持续盈利能力未发生重大不利变化。
财务状况较好,存在5项财务亮点
根据信通电子公布的相关财务信息显示,公司存在5个财务亮点,具体如下:
| 指标类型 | 评述 |
|---|---|
| 盈利 | 毛利率平均为34.12%,公司赚钱能力很强。 |
| 业绩 | 扣非净利润同比增长率平均为22.28%,公司成长性出众。 |
| 营收 | 营收同比增长率平均为19.19%,公司成长能力优异。 |
| 成长 | 净利润同比增长率平均为19.72%,公司成长性出色。 |
| 负债 | 付息债务比例为0.08%,债务偿付压力很小。 |
存在2项财务风险
根据信通电子公布的相关财务信息显示,公司存在2个财务风险,具体如下:
| 指标类型 | 评述 |
|---|---|
| 应收 | 应收账款周转率平均为1.98(次/年),公司收帐压力大。 |
| 存货周转 | 存货周转率平均为3.37(次/年),存货变现能力较差。 |
综合来看,信通电子总体财务状况良好,当前总评分为3.42分,在所属的电网设备行业的136家公司中排名靠前。具体而言,成长能力、偿债能力、盈利能力优秀,现金流、资产质量良好,营运能力一般。
各项指标评分如下:
| 指标类型 | 上期评分 | 本期评分 | 排名 | 评价 |
|---|---|---|---|---|
| 营运能力 | 1.28 | 1.21 | 104 | 一般 |
| 成长能力 | 2.21 | 4.23 | 22 | 出众 |
| 偿债能力 | 0.66 | 4.12 | 25 | 很强 |
| 盈利能力 | 1.90 | 4.01 | 28 | 优秀 |
| 现金流 | 1.32 | 3.86 | 32 | 良好 |
| 资产质量 | 1.12 | 3.35 | 46 | 较高 |
| 总分 | 1.58 | 3.42 | 31 | 良好 |
关于同花顺财务诊断大模型
同花顺(300033)财务诊断大模型根据公司最新及往期财务数据和行业状况,计算出公司的财务评分、亮点和风险,反映公司已披露的财务状况,但不是对未来财务状况的预测。财务评分区间为0~5分,分数越高说明财务状况越好、对中长期的投资价值越大。财务亮点与风险评述中涉及“平均”关键词的取指标5年平均值,没有“平均”关键词的取最新报告期数据。上述所有信息均基于人工智能算法,仅供参考,不代表同花顺财经观点,投资者据此操作,风险自担。
了解更多该公司的股票诊断信息>>>
