
图片来源于网络,如有侵权,请联系删除
(原标题:天兵科技公示IPO上市辅导进展报告)
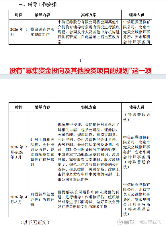
企查查APP显示,近日,江苏天兵航天科技股份有限公司公示IPO上市辅导进展报告(第一期),中信建投(601066)作为辅导机构,参与本期辅导工作的其他证券服务机构包括容诚会计师事务所(特殊普通合伙)和北京市中伦律师事务所,接受辅导人员为天兵科技的实际控制人、全体董事(包括独立董事)、高级管理人员以及持有公司 5%以上(含 5%)股份的股东(或其法定代表人)。企查查信息显示,该公司成立于2019年,法定代表人为康永来,经营范围包含:航天航空技术开发、转让、咨询、服务、推广;运载火箭研发、咨询、服务等,由康永来持股26.5%。

图片来源于网络,如有侵权,请联系删除
